| Test Details | |
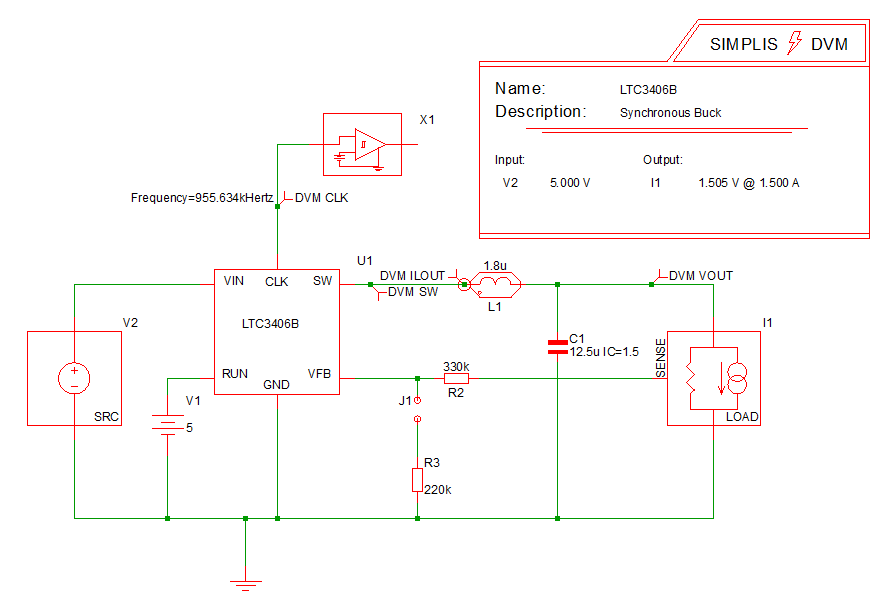
| Schematic | 6.3_LTC3406B - DVM ADVANCED.sxsch |
| Test | VOUT=0.6V|Bode Plot|Vin Maximum|50% Load |
| Date / Time | 12/10/2015 5:50 PM |
| Report Directory | create_scalars\VOUT=0.6V\BodePlot\Vin Maximum\50% Load |
| Log File | report.txt |
| Screenshot | schematic.png |
| Status | FAIL |
| Simulator | simplis |
| Deck | input.deck |
| Init | input.deck.init |
| Measured Scalar Values | |
| Efficiency | 76.7746% |
| Frequency(CLK) | 955.697k |
| gain_crossover_freq | 19.9547k |
| gain_crossover_freq_600mV | 19.9547k |
| gain_margin | 33.8124 |
| gain_margin_600mV | 33.8124 |
| ILOAD | AVG 301.724m MIN 300.497m MAX 302.474m RMS 301.724m PK2PK 1.97741m |
| ISRC | AVG 43.2657m MIN 465.564u MAX 559.124m RMS 122.249m PK2PK 558.659m |
| min_phase | 39.869 |
| min_phase_freq | 19.9547k |
| phase_crossover_freq | 335.599k |
| phase_margin | 39.8687 |
| phase_margin_600mV | 39.8687 |
| Power(LOAD) | 182.683m |
| Power(SRC) | 237.946m |
| VLOAD | AVG 605.46m MIN 602.998m MAX 606.966m RMS 605.461m PK2PK 3.96798m |
| VSRC | AVG 5.49996 MIN 5.49944 MAX 5.5 RMS 5.49996 PK2PK 558.659u |
| Measured Spec Values | |
| Max_VLOAD | PASS: Max. Output1 Voltage (606.966m) is less than or equal to Max. Output1 Voltage Spec (1.58025) |
| Min_VLOAD | FAIL: Min. Output1 Voltage (602.998m) is not greater than or equal to Min. Output1 Voltage Spec (1.42975) |
| min_gain_margin | PASS: Gain Margin (33.8124) is greater than Min. Gain Margin (12) |
| min_phase_margin | PASS: Phase Margin (39.8687) is greater than Min. Phase Margin (35) |
![]() Bode Plot
GAIN
PHASE
|
|
| SXGPH File | simplis_ac4_197.sxgph |
![]() LOAD
VLOAD
ILOAD
|
|
| SXGPH File | simplis_pop5_180.sxgph |
![]() SRC
VSRC
ISRC
|
|
| SXGPH File | simplis_pop5_170.sxgph |
![]() default
CLK
ILOUT
SW
VOUT
|
|
| SXGPH File | simplis_pop5_175.sxgph |
| Other SXGPH Files | |
| clock#pop | simplis_pop5_162.sxgph |