| Test Details | |
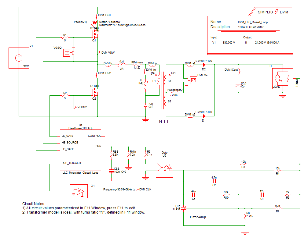
| Schematic | 8.2_LLC Closed Loop.sxsch |
| Test | Efficiency and Loop Characterization|Vin Maximum|40% Load |
| Date / Time | 12/10/2015 6:12 PM |
| Report Directory | measure_loop_param\Efficiencyand Loop Characterization\Vin Maximum\40% Load |
| Log File | report.txt |
| Screenshot | schematic.png |
| Status | PASS |
| Simulator | simplis |
| Deck | input.deck |
| Init | input.deck.init |
| Measured Scalar Values | |
| Efficiency | 95.9703% |
| eta_max | 95.9703% |
| Frequency(CLK) | 96.1755k |
| gain_crossover_freq | 4.08126k |
| gain_margin | 27.691 |
| gmargin_max | 27.691 |
| gxover_max | 4.08126k |
| ILOAD | AVG 2.00852 MIN 2.00686 MAX 2.00953 RMS 2.00852 PK2PK 2.67078m |
| iload_max | 2.00852 |
| ISRC | AVG 126.101m MIN -561.607m MAX 667.721m RMS 326.135m PK2PK 1.22933 |
| min_phase | 78.0679 |
| min_phase_freq | 4.08126k |
| phase_crossover_freq | 34.9413k |
| phase_margin | 77.9294 |
| pmargin_max | 77.9294 |
| Power(LOAD) | 48.3978 |
| Power(SRC) | 50.43 |
| sw_freq_max | 96.1755k |
| VLOAD | AVG 24.0962 MIN 24.0763 MAX 24.1082 RMS 24.0962 PK2PK 31.8274m |
| VSRC | AVG 399.987 MIN 399.933 MAX 400.056 RMS 399.987 PK2PK 122.933m |
| Measured Spec Values | |
| Max_VLOAD | PASS: Max. Output1 Voltage (24.1082) is less than or equal to Max. Output1 Voltage Spec (25.2) |
| Min_VLOAD | PASS: Min. Output1 Voltage (24.0763) is greater than or equal to Min. Output1 Voltage Spec (22.8) |
| min_gain_margin | PASS: Gain Margin (27.691) is greater than Min. Gain Margin (12) |
| min_phase_margin | PASS: Phase Margin (77.9294) is greater than Min. Phase Margin (35) |
![]() Bode Plot
GAIN
PHASE
|
|
| SXGPH File | simplis_ac22_1314.sxgph |
![]() LOAD
VLOAD
ILOAD
|
|
| SXGPH File | simplis_pop22_1280.sxgph |
![]() SRC
VSRC
ISRC
|
|
| SXGPH File | simplis_pop22_1270.sxgph |
![]() Primary
IDQ1
IDQ2
Im
Ip
Ir
VSW
|
|
| SXGPH File | simplis_pop22_1261.sxgph |
![]() Secondary
CLK
ICout
Is1
Is2
Vs
|
|
| SXGPH File | simplis_pop22_1275.sxgph |
| Other SXGPH Files | |
| default#1303#pop | simplis_pop22_1303.sxgph |
| Modulator#pop | simplis_pop22_1308.sxgph |