| Test Details | |
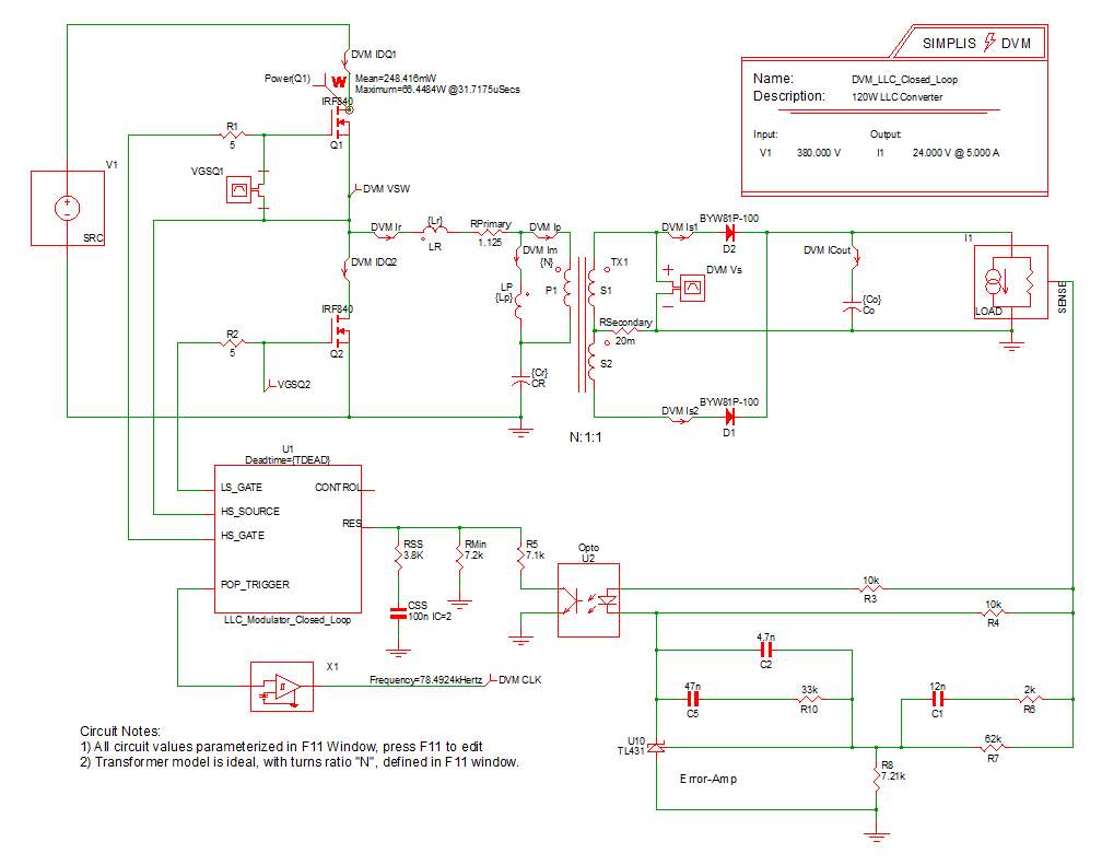
| Schematic | 8.2_LLC Closed Loop.sxsch |
| Test | Efficiency and Loop Characterization|Vin Minimum|100% Load |
| Date / Time | 12/10/2015 6:16 PM |
| Report Directory | measure_loop_param\Efficiencyand Loop Characterization\Vin Minimum\100% Load |
| Log File | report.txt |
| Screenshot | schematic.png |
| Status | PASS |
| Simulator | simplis |
| Deck | input.deck |
| Init | input.deck.init |
| Measured Scalar Values | |
| Efficiency | 95.0469% |
| eta_min | 95.0469% |
| Frequency(CLK) | 78.3325k |
| gain_crossover_freq | 4.35094k |
| gain_margin | 16.1516 |
| gmargin_min | 16.1516 |
| gxover_min | 4.35094k |
| ILOAD | AVG 5.00691 MIN 4.99645 MAX 5.01452 RMS 5.00691 PK2PK 18.0642m |
| iload_min | 5.00691 |
| ISRC | AVG 351.747m MIN -545.305m MAX 1.25078 RMS 611.04m PK2PK 1.79608 |
| min_phase | 53.4346 |
| min_phase_freq | 4.35094k |
| phase_crossover_freq | 13.4603k |
| phase_margin | 52.9692 |
| pmargin_min | 52.9692 |
| Power(LOAD) | 120.322 |
| Power(SRC) | 126.592 |
| sw_freq_min | 78.3325k |
| VLOAD | AVG 24.0311 MIN 23.981 MAX 24.0675 RMS 24.0311 PK2PK 86.5049m |
| VSRC | AVG 359.965 MIN 359.875 MAX 360.055 RMS 359.965 PK2PK 179.608m |
| Measured Spec Values | |
| Max_VLOAD | PASS: Max. Output1 Voltage (24.0675) is less than or equal to Max. Output1 Voltage Spec (25.2) |
| Min_VLOAD | PASS: Min. Output1 Voltage (23.981) is greater than or equal to Min. Output1 Voltage Spec (22.8) |
| min_gain_margin | PASS: Gain Margin (16.1516) is greater than Min. Gain Margin (12) |
| min_phase_margin | PASS: Phase Margin (52.9692) is greater than Min. Phase Margin (35) |
![]() Bode Plot
GAIN
PHASE
|
|
| SXGPH File | simplis_ac42_2514.sxgph |
![]() LOAD
VLOAD
ILOAD
|
|
| SXGPH File | simplis_pop42_2480.sxgph |
![]() SRC
VSRC
ISRC
|
|
| SXGPH File | simplis_pop42_2470.sxgph |
![]() Primary
IDQ1
IDQ2
Im
Ip
Ir
VSW
|
|
| SXGPH File | simplis_pop42_2461.sxgph |
![]() Secondary
CLK
ICout
Is1
Is2
Vs
|
|
| SXGPH File | simplis_pop42_2475.sxgph |
| Other SXGPH Files | |
| default#2503#pop | simplis_pop42_2503.sxgph |
| Modulator#pop | simplis_pop42_2508.sxgph |