| Test Details | |
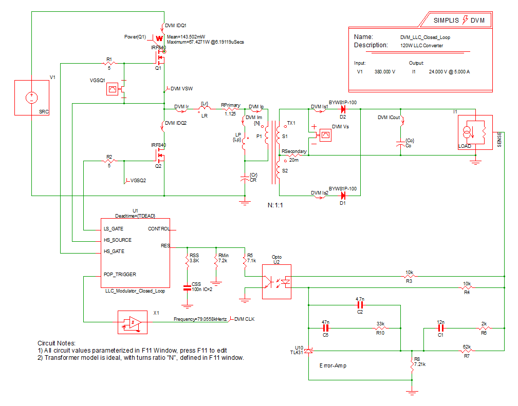
| Schematic | 8.2_LLC Closed Loop.sxsch |
| Test | Efficiency and Loop Characterization|Vin Minimum|70% Load |
| Date / Time | 12/10/2015 6:16 PM |
| Report Directory | measure_loop_param\Efficiencyand Loop Characterization\Vin Minimum\70% Load |
| Log File | report.txt |
| Screenshot | schematic.png |
| Status | PASS |
| Simulator | simplis |
| Deck | input.deck |
| Init | input.deck.init |
| Measured Scalar Values | |
| Efficiency | 95.4761% |
| eta_min | 95.4761% |
| Frequency(CLK) | 78.8499k |
| gain_crossover_freq | 4.63969k |
| gain_margin | 19.6913 |
| gmargin_min | 19.6913 |
| gxover_min | 4.63969k |
| ILOAD | AVG 3.51122 MIN 3.50608 MAX 3.515 RMS 3.51122 PK2PK 8.91618m |
| iload_min | 3.51122 |
| ISRC | AVG 245.988m MIN -558.657m MAX 944.961m RMS 468.026m PK2PK 1.50362 |
| min_phase | 49.0723 |
| min_phase_freq | 4.63969k |
| phase_crossover_freq | 17.6783k |
| phase_margin | 49.0675 |
| pmargin_min | 49.0675 |
| Power(LOAD) | 84.5286 |
| Power(SRC) | 88.5337 |
| sw_freq_min | 78.8499k |
| VLOAD | AVG 24.0739 MIN 24.0388 MAX 24.0997 RMS 24.0739 PK2PK 60.8942m |
| VSRC | AVG 359.975 MIN 359.906 MAX 360.056 RMS 359.975 PK2PK 150.362m |
| Measured Spec Values | |
| Max_VLOAD | PASS: Max. Output1 Voltage (24.0997) is less than or equal to Max. Output1 Voltage Spec (25.2) |
| Min_VLOAD | PASS: Min. Output1 Voltage (24.0388) is greater than or equal to Min. Output1 Voltage Spec (22.8) |
| min_gain_margin | PASS: Gain Margin (19.6913) is greater than Min. Gain Margin (12) |
| min_phase_margin | PASS: Phase Margin (49.0675) is greater than Min. Phase Margin (35) |
![]() Bode Plot
GAIN
PHASE
|
|
| SXGPH File | simplis_ac39_2334.sxgph |
![]() LOAD
VLOAD
ILOAD
|
|
| SXGPH File | simplis_pop39_2300.sxgph |
![]() SRC
VSRC
ISRC
|
|
| SXGPH File | simplis_pop39_2290.sxgph |
![]() Primary
IDQ1
IDQ2
Im
Ip
Ir
VSW
|
|
| SXGPH File | simplis_pop39_2281.sxgph |
![]() Secondary
CLK
ICout
Is1
Is2
Vs
|
|
| SXGPH File | simplis_pop39_2295.sxgph |
| Other SXGPH Files | |
| default#2323#pop | simplis_pop39_2323.sxgph |
| Modulator#pop | simplis_pop39_2328.sxgph |