| Test Details | |
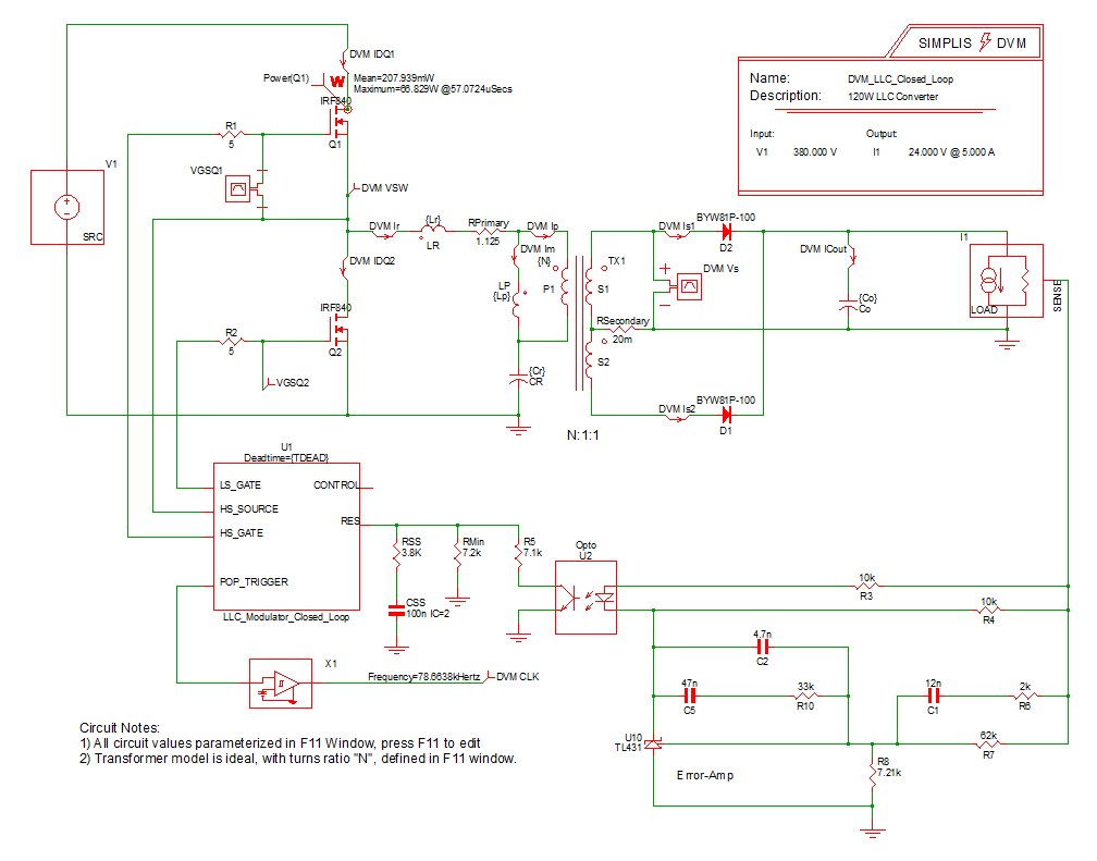
| Schematic | 8.2_LLC Closed Loop.sxsch |
| Test | Efficiency and Loop Characterization|Vin Minimum|90% Load |
| Date / Time | 12/10/2015 6:16 PM |
| Report Directory | measure_loop_param\Efficiencyand Loop Characterization\Vin Minimum\90% Load |
| Log File | report.txt |
| Screenshot | schematic.png |
| Status | PASS |
| Simulator | simplis |
| Deck | input.deck |
| Init | input.deck.init |
| Measured Scalar Values | |
| Efficiency | 95.1984% |
| eta_min | 95.1984% |
| Frequency(CLK) | 78.4924k |
| gain_crossover_freq | 4.45169k |
| gain_margin | 17.151 |
| gmargin_min | 17.151 |
| gxover_min | 4.45169k |
| ILOAD | AVG 4.50931 MIN 4.50083 MAX 4.51548 RMS 4.50931 PK2PK 14.648m |
| iload_min | 4.50931 |
| ISRC | AVG 316.493m MIN -550.195m MAX 1.14515 RMS 561.564m PK2PK 1.69534 |
| min_phase | 52.0485 |
| min_phase_freq | 4.45169k |
| phase_crossover_freq | 14.5165k |
| phase_margin | 51.673 |
| pmargin_min | 51.673 |
| Power(LOAD) | 108.437 |
| Power(SRC) | 113.906 |
| sw_freq_min | 78.4924k |
| VLOAD | AVG 24.0473 MIN 24.0022 MAX 24.0801 RMS 24.0473 PK2PK 77.9075m |
| VSRC | AVG 359.968 MIN 359.885 MAX 360.055 RMS 359.968 PK2PK 169.534m |
| Measured Spec Values | |
| Max_VLOAD | PASS: Max. Output1 Voltage (24.0801) is less than or equal to Max. Output1 Voltage Spec (25.2) |
| Min_VLOAD | PASS: Min. Output1 Voltage (24.0022) is greater than or equal to Min. Output1 Voltage Spec (22.8) |
| min_gain_margin | PASS: Gain Margin (17.151) is greater than Min. Gain Margin (12) |
| min_phase_margin | PASS: Phase Margin (51.673) is greater than Min. Phase Margin (35) |
![]() Bode Plot
GAIN
PHASE
|
|
| SXGPH File | simplis_ac41_2454.sxgph |
![]() LOAD
VLOAD
ILOAD
|
|
| SXGPH File | simplis_pop41_2420.sxgph |
![]() SRC
ISRC
VSRC
|
|
| SXGPH File | simplis_pop41_2410.sxgph |
![]() Primary
IDQ1
IDQ2
Im
Ip
Ir
VSW
|
|
| SXGPH File | simplis_pop41_2401.sxgph |
![]() Secondary
CLK
ICout
Is1
Is2
Vs
|
|
| SXGPH File | simplis_pop41_2415.sxgph |
| Other SXGPH Files | |
| default#2443#pop | simplis_pop41_2443.sxgph |
| Modulator#pop | simplis_pop41_2448.sxgph |