back to overview ▲

» DVM Test Report: Final Math

Test Details
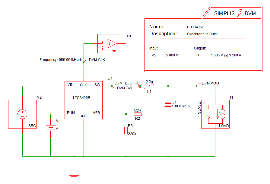
Schematic 4.2_LTC3406B - DVM ADVANCED.sxsch
Test Final Math
Date / Time 12/10/2015 5:49 PM
Report Directory run_line_load_testplan\FinalMath
Log File report.txt
Screenshot schematic.png
Status SKIP
Simulator N/A