| Test Details | |
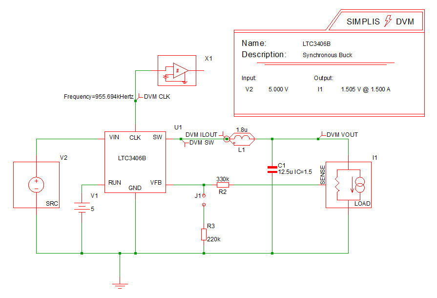
| Schematic | 6.3_LTC3406B - DVM ADVANCED.sxsch |
| Test | VOUT=0.6V|Bode Plot|Vin Nominal|100% Load |
| Date / Time | 12/10/2015 5:55 PM |
| Report Directory | use_extract_curve\VOUT=0.6V\BodePlot\Vin Nominal\100% Load |
| Log File | report.txt |
| Screenshot | schematic.png |
| Status | FAIL |
| Simulator | simplis |
| Deck | input.deck |
| Init | input.deck.init |
| Measured Scalar Values | |
| Efficiency | 65.4094% |
| Frequency(CLK) | 955.684k |
| gain_crossover_freq | 18.4307k |
| gain_margin | 33.542 |
| ILOAD | AVG 603.42m MIN 600.692m MAX 605.194m RMS 603.422m PK2PK 4.50208m |
| ISRC | AVG 111.72m MIN 423.369u MAX 826.283m RMS 266.443m PK2PK 825.86m |
| min_phase | 54.1119 |
| min_phase_freq | 18.4307k |
| phase_crossover_freq | 350.117k |
| phase_margin | 54.0166 |
| Power(LOAD) | 365.33m |
| Power(SRC) | 558.529m |
| VLOAD | AVG 605.429m MIN 602.692m MAX 607.209m RMS 605.431m PK2PK 4.51706m |
| VSRC | AVG 4.99989 MIN 4.99917 MAX 5 RMS 4.99989 PK2PK 825.86u |
| Measured Spec Values | |
| Max_VLOAD | PASS: Max. Output1 Voltage (607.209m) is less than or equal to Max. Output1 Voltage Spec (1.58025) |
| Min_VLOAD | FAIL: Min. Output1 Voltage (602.692m) is not greater than or equal to Min. Output1 Voltage Spec (1.42975) |
| min_gain_margin | PASS: Gain Margin (33.542) is greater than Min. Gain Margin (12) |
| min_phase_margin | PASS: Phase Margin (54.0166) is greater than Min. Phase Margin (35) |
![]() Bode Plot
GAIN
PHASE
|
|
| SXGPH File | simplis_ac5_239.sxgph |
![]() LOAD
VLOAD
ILOAD
|
|
| SXGPH File | simplis_pop6_222.sxgph |
![]() SRC
VSRC
ISRC
|
|
| SXGPH File | simplis_pop6_212.sxgph |
![]() default
CLK
ILOUT
SW
VOUT
|
|
| SXGPH File | simplis_pop6_217.sxgph |
| Other SXGPH Files | |
| clock#pop | simplis_pop6_204.sxgph |