SIMPLIS Technologies is pleased to announce that we have released version 8.1 of SIMetrix/SIMPLIS. Below is the breakdown of the major changes.
New Features for Both SIMetrix and SIMPLIS
Arbitrary Fixed Probe
A new customisable fixed probe is now available. This is an arbitrary fixed probe which can plot an expression of any combination of node voltages and device currents.
With the new probe you enter an expression relating any combination of voltages and currents. A symbol for the probe is then automatically created which can be placed on the schematic in the usual way.
Simulator: SIMetrix and SIMPLIS
Required Version: Classic, Pro, or Elite
Fixed Fourier Probe
A new fixed probe for Fourier analysis is introduced in version 8.1. This is a fixed probe which plots a spectral analysis.
The fixed probe provides all the features of Fourier random probing such as the choice of FFT and continuous Fourier
Simulator: SIMetrix and SIMPLIS
Required Version: Classic, Pro, or Elite
New Features for the SIMPLIS Simulator
The File Defined Piecewise Linear Source (FDPWL) models a Piecewise Linear (PWL) voltage or current source with data points defined in one or more data files. The source waveform definition can be defined by referencing a single file, or, one or more files can be referenced at data points defined by other files. When referencing multiple data files, very complex waveforms can be defined, as the points of sub-files are inserted at the time point in the parent file. One common use for the FDPWL source is driving a circuits with actual oscilloscope data captured from a lab experiment.
Simulator: SIMPLIS only
Required Version: Classic, Pro, or Elite
Changes to the DVM module include:
Simulator: SIMPLIS only
Required Version: Classic, Pro, or Elite
The Laplace Filter models dialog has been updated so that it can now be defined in coefficient form or pole-zero form. The poles and zeros in the pole-zero form are entered as radian frequencies (ω), and can be automatically converted to Hz by setting the frequency scale factor to {2*pi}.
These filters are available in 1st, 2nd, and 3rd order versions and higher order filters can be realized by cascading two or more filters.
Simulator: SIMPLIS only
Required Version: Classic, Pro, or Elite
The Continuous or Discrete Time Filter models either a continuous time filter or a discrete time filter, with a parameter editing dialog which calculates the coefficients. You can enter the coefficients for a s-domain or z-domain transfer function and the dialog will calculate an equivalent filter in the other domain using one of the three mapping functions.
After accepting the dialog, an appropriate symbol is created and placed on the schematic.
Simulator: SIMPLIS only
Required Version: Classic, Pro, or Elite
Changes to SystemDesigner include:
- Multi-Step and Monte Carlo simulation.
- Global Start-of-Conversion (SOC) clocks can now be used by all SystemDesigner Devices.
- Users can input a clock node on the schematic to a SOC clock network with the use of SOC Clock Breakins.
- Removed reliance of .systemdesigner file.
Simulator: SIMPLIS only
Required Version: Pro or Elite
New Features for the SIMetrix Simulator
A new linear transfer function defined by any Laplace transform in the s-variable. Supports Laplace Transforms containing lookup tables and functions such as square root (used for modelling skin effect) and exponentials.
This new function works in both AC and transient analyses. Transient analysis implementation uses an advanced multi-level FFT method that is orders of magnitude faster than the simple convolution method that is traditionally used.
Simulator: SIMetrix only
Required Version: Classic, Pro, or Elite
The SIMetrix simulation engine now offers a range of simulation modes that allow convergence of difficult circuits even with tight tolerance settings. This is achieved by using elevated calculation precision in both the matrix solver and device equation evaluation. The higher precision reduces numerical noise which is often the source of transient analysis convergence failure especially in power circuits.
Three precision settings are used in various combinations: double precision (16 decimal digits), extended precision (19 decimal digits) and quad precision (34 decimal digits).
Simulator: SIMetrix only
Required Version: Classic, Pro, or Elite
SIMetrix Convergence Report
A new convergence report helps locate the cause of non-convergence. The report lists the nodes and devices that caused the simulation to fail.
In addition the report includes the results of a static analysis. This identifies items that commonly cause convergence problems such as:
- Extreme component values
- Discontinuous arbitrary sources
- Floating nodes
- Nodes with no HF path to ground
If desired, the static analysis may be performed on its own before a run is started
Simulator: SIMetrix only
Required Version: Classic, Pro, or Elite
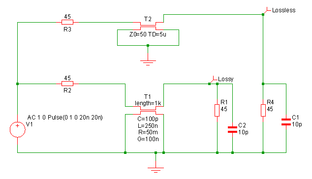
New Transmission Line Models
Version 8.1 offers new transmission line models for both lossless and lossy cases.
The lossless line is a redesign of the original model but is faster and more accurate while remaining 100% compatible.
The new lossy line is a subcircuit model that uses the new Laplace transfer device. It supports both series and shunt losses and is orders of magnitude faster than the lossy line model provided in older versions.
Simulator: SIMetrix only
Required Version: Classic, Pro, or Elite