Fast Analytical Techniques at Work with Small-Signal Analysis
Christophe Basso

Published by Stairway Press, the new book written by Christophe Basso covers the subject of small-signal modeling in a comprehensive way via equations-based analyses and in-depth exploration of waveforms with engines like SPICE and SIMPLIS. Starting smoothly with an introduction of the basic switching cells, the author describes the modeling method based on the PWM switch model introduced a few decades ago. Several operating modes are explored like fixed-frequency operation in voltage- or current-mode control, discontinuous or continuous conduction mode without forgetting quasi-square-wave or so-called QR converters. The four transfer functions – control-to-output, input-to-output, input and output impedances – are all detailed so that you can follow the steps at your own pace and experience the fast analytical circuits techniques or FACTs at work in real situations. Isolated structures are covered in great detail with flyback, forward, LLC, and various buck-derived extensions. Finally, boost- and flyback-based power factor correction stages are also analyzed. A comprehensive description of the book and its layout is available from the author's webpage.
SIMPLIS is used extensively throughout the pages to check operating points but also make sure the symbolic derivations deliver a meaningful ac response. If the basic fixed-frequency cells benefit from well-identified SPICE averaged models, they have no easy-to-use models for operating modes such as QR or constant on- and off-times control schemes for instance. The matter becomes complicated with LLC converters operated in voltage- or current-mode control which do not have averaged models at all. To that respect, SIMPLIS provides a swift and efficient way to check the ac response of a given switching structure without the need to resort to an intermediate model. It also helps assess second or third-order effects brought by parasitics naturally eluded during modeling. In the author’s opinion, this approach saved an extraordinary amount of time which, in the absence of such an engine, would have required the extraction of the transfer function on a bench prototype for each of the structures he covered.
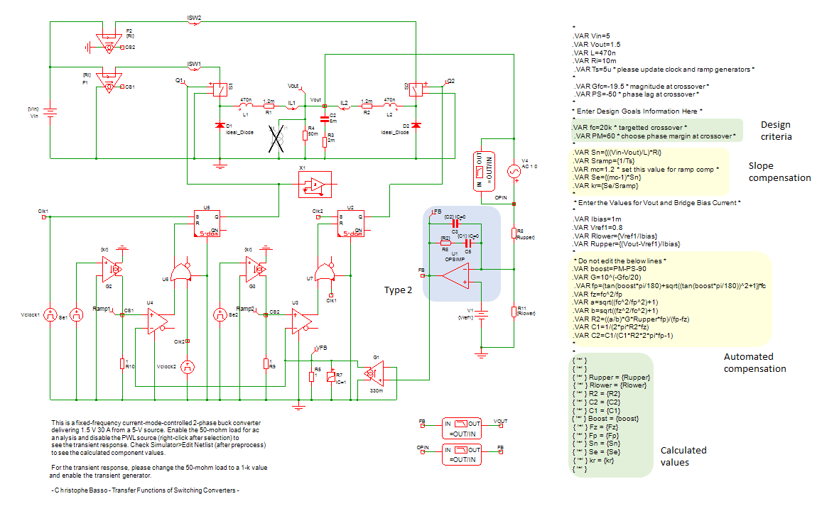
The book comes along with a collection of free 60+ simulation templates which can work for most of them on Elements, the SIMPLIS demonstration version. A typical template looks like the below figure. The left side represents the ready-to-work switching converter (here a two-phase buck converter) while the right sheet automates the frequency compensation of the loop. In this particular example, it calculates the values of the components in a type 2 compensator to meet your design criteria like crossover frequency and wanted phase margin. The values are then displayed in the Simulator>Edit Netlist (after preprocess) submenu. This technique lets you explore various compensation scenarios and check the corresponding transient response. Isolated versions featuring an optocoupler are also offered and implement a similar architecture. By plugging component values pertaining to your power converter, these templates will quickly tell you if operating waveforms are within the expected range. As such, they represent a tremendous time-saving tool to let you quickly assess the performance of your ongoing design with the ability to easily modify or enrich the template for refined analyses. Once this stage is validated, you can proceed and replace the control core with the selected PWM controller model.
The book and this collection of working circuits represent the ideal tools for seasoned engineers willing to go beyond simple loop compensation with the goal of understanding the small-signal mechanisms at work behind the scene. Engineers starting in the field of power conversion and students in electrical engineering will also find numerous details on switching converters while discovering a powerful analysis method with the FACTs.
A complete description of the files is available here while the collection of circuits can be downloaded from this link.
