Sweep Modes

Each of the analysis modes DC, AC, AC Noise and Transfer Function are swept. That is they repeat a single analysis point while varying some circuit parameter. There are 7 different sweep modes that can be applied to these analyses. These modes are also used to define multi step analyses which are explained in Multi-step Analyses. The 7 modes are:

  • Device
  • Temperature
  • Parameter
  • Model parameter
  • Frequency (not applicable to DC)
  • Monte Carlo
  • Sensitivity/Worst-case

As well as 7 different modes there are 3 different sweep methods

  • Linear
  • Decade
  • List
Dialog support for the List method is only available for the definition of Multi-step analyses. The simulator also offers an Octal sweep method but this is not supported by the Choose Analysis Dialog.

Each of the sweep modes is explained in more detail below.

In this topic:

Device Sweep

In this mode the principal value of a single device is swept. The analysis definition must specify the part reference for the device. The following types of device may be used.

Device Value swept
Capacitor Capacitance
Diode Area
Voltage controlled voltage source Gain
Current controlled current source Gain
Voltage controlled current source Transconductance
Current controlled voltage source Transresistance
Current source Current
JFET Area
Inductor Inductance
Bipolar Transistor Area
Resistor Resistance
Lossless Transmission Line Impedance
Voltage source Voltage
GaAs FET Area

Temperature

Global circuit temperature is swept.

Model Parameter

Similar to device sweep except applied to a named model parameter. Both the model name and the parameter name must be specified.

Special Note

It is recommended that any model parameter being swept is also specified in the .MODEL parameter list. In most cases it isn't actually necessary but there are a few instances - such as for terminal resistance parameters - where it is necessary.

Parameter

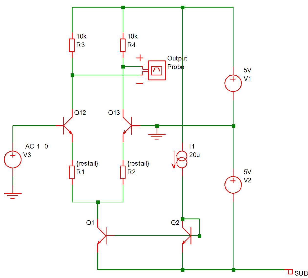
A user named variable that can be referenced in any number of expressions used to define model or device parameters. Here is an example. (See Examples/Sweep/AC_Param.sxsch)

This is a simple long tailed pair. The above circuit resistors R1 and R2 have been given the values {restail}. restail is a parameter that is swept in an AC sweep to plot the gain of the amplifier vs tail resistance at 100kHz. Here is the result of the run:

Frequency

Sweeps frequency for the small signal analysis modes namely AC, AC Noise and Transfer Function. In standard SPICE it is the only sweep mode available for AC and Noise while Transfer Function can not be swept at all.

Monte Carlo

Repeats analysis point for a specified number of times with device tolerances enabled. The following graph show the result for the same circuit as shown above but with restail=1k and with a 1000 point Monte Carlo AC sweep. This run takes a fraction of a second on any modern machine:

The graph shows the variation in gain for 1000 samples. Using the histogram feature a statistical distribution of the above can easily be plotted.

Sensitivity/Worst-case

Sensitivity and Worst-case are really two separate modes, but they are always selected together so we treat them as a single mode.

Sensitivity sweep, repeats an analysis point while varying each parameter defined by a distribution function in turn.

Worst-case sweep uses data obtained from a sensitivity sweep to identify what combination of parameter variations will yield the worst result. Two points are run with the combinations at each extreme.

For further information, see Setting up a Single Step Sensitivity Analysis.

Setting up a Swept Analysis

In the AC, DC, Noise or Transfer Function analysis sheets, select the Define... button in the Sweep Parameters box. This will bring up the following dialog

Select the desired mode on the left then enter the necessary parameters on the right. The parameters required vary according to the mode as follows:

Mode Parameters
Device Device part reference (e.g. V1)

Frequency (AC, Noise and TF only)
Parameter Parameter name

Frequency (AC, Noise and TF only)
Model Parameter Model name

Model parameter name

Frequency (AC, Noise and TF only)
Temperature Frequency (AC, Noise and TF only)
Frequency (not available for DC) None
Monte Carlo Number of points

Frequency (AC, Noise and TF only)
Sensitivity/Worst-case Sensitivity measurement function

Frequency (AC, Noise and TF only)