The SystemDesigner Adder models an addition operation of two or three SystemDesigner buses with a 32-bit signed-integer or floating-point result. From the Output parameter box, you can limit the resulting output to either signed or unsigned numbers with fewer than 32 bits.
The propagation delay can be defined as a fixed time, as asynchronous to any clock, or as a synchronous delay where the delay is a number of SystemDesigner -clocks cycles. In this release of SystemDesigner , the synchronous delay is supported only for integer-sampled data simulations.
In this topic:
| Model Name: | SystemDesigner Adder | |||||||
| Simulator: | ![]() |
This device is compatible with the SIMPLIS simulator. | ||||||
| Parts Selector Menu Location: | ||||||||
| Symbol Library: | SIMPLIS_SystemDesigner.sxslb | |||||||
| Model Library: | SIMPLIS_SystemDesigner.lb | |||||||
| Subcircuit Names: |
|
|||||||
| Symbols: |
|
|||||||
| Multiple Selections: | Only one device at a time can be edited. | |||||||
To configure the SystemDesigner Adder, follow these steps:

| Label | Parameter Description |
| Use asynchronous delay | Implements a combinatorial model where the output voltage changes in response to the input voltage change after a propagation delay. |
| Propagation delay | The propagation delay from an input change to an output change in seconds. This parameter is used only in models with Asynchronous delay. |
| Use synchronous delay | In response to an input voltage change, the output voltage changes after a designated number of clock cycles. |
| Delay | The propagation delay from an input change to an output change in number of clock cycles. The output will not change until the number of clock cycles has been reached. The output will then change state only on the selected Clock source edges specified by Trigger edge . This parameter is used only in models with Synchronous delay. |
| Clock source | Specifies the global clock used for the Adder. The Clock can be set up using the SystemDesigner->Edit SystemDesigner Clocks... menu item or by placing a Start of Conversion Breakin. |
| Trigger edge | Sets the Adder output to change on specific edges of the Clock:
|
| Use 32 bit signed | The full 32-bit signed data is output. |
| Limit output to: | The output is limited to a Signed or Unsigned number with a designated number of bits. |
| Number type | The output will be limited to either a Signed or Unsigned number if Limit output to is selected.
This parameter is used only in models with Limit output to selected. |
| Number of bits | The limit on the output depends on the Number type parameter:
This parameter is used only in models with Limit output to selected. |
| Initial Condition | Initial condition of the output at time=0. Value is the output bus represented in decimal format. |
The adder circuit used to generate the following waveforms can be downloaded here: simplis_110_systemdesigner_adder_example.sxsch. In order to simulate this design, follow these steps:
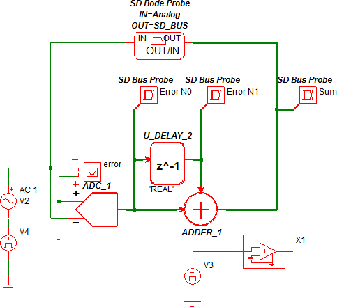
The adder example pictured below is taken from part of the SystemDesigner DPWM Example. In this example, the adder with reference ADDER_1 adds the last error (Error N1) to the current error (Error N0) and outputs the sum.
The Input voltage to the ADC is a sine wave with the following parameters:
During integer-sampled data simulations, the sine wave voltage is sampled by the ADC and quantized into BIN_SIZE amplitude values. The BIN_SIZE is set to 2mV with a variable in the F11 window of the schematic. The quantized amplitude of both error signals has a maximum value of 3 LSB counts, which is plotted with a 2m gain, effectively scaling the sampled error voltages to the same amplitude as the input to the ADC.
On the waveforms below, 2mV is, therefore, equivalent to the LSB count. The
unit delay block delays the current error by 1 clock cycle, which, in this case, is 2us.
The adder then adds the two errors producing:
Sum = Error N0
+ Error N1.
For double-precision floating-point sampled-data simulations, the ADC behaves as a sample/hold and gains the result by 1/BIN_SIZE, which, with a BIN_SIZE of 2mV, is a gain of 500. The output of the ADC is therefore a sampled-time analog voltage, but without amplitude quantization. The peak amplitude of the ADC is 5.1mV * 1/BIN_SIZE or 2.55V. Notice the difference between this error and the error for the integer-data simulation. In the integer simulation, the Error N0 signal takes on discrete amplitudes, whereas in the floating point simulation, the amplitudes are not quantized. The ADC output is then input to the unit delay which then delays the analog signal one clock cycle. The adder then adds the two analog signals and produces the output: Sum = Error N0 + Error N1.

The AC transfer function for the adder is shown below. The DC gain is 60 dB, of which 54dB is from the gain of the ADC ( 1/BIN_SIZE ), and the other 6dB is from the sum of the two errors.