2.0 Entering the Design

In this section of the tutorial, you will use the blank schematic that you created in 1.0  Getting Started, and you will learn to do the following:

  • Add symbols using the Part Selector and keyboard shortcuts.
  • Add wiring to the schematic.
  • Remove extra symbols and wires.
  • Edit symbols to make multiple types of changes.

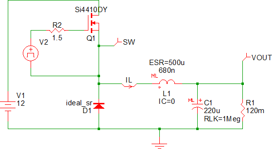
After you place the symbols, connect the wires, and edit the component values, your schematic should look like this: