3.0 Simulating the Design

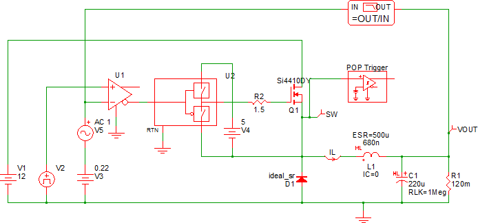
In chapter 2, you created a synchronous buck converter schematic and changed the component values to suit this particular design. In this section of the tutorial, you will learn to configure and run all three SIMPLIS analysis types:

  • A basic Transient simulation which is similar to the transient analysis in other simulators but much faster.
  • A Periodic Operating Point (POP) analysis which finds the steady-state operating point of the buck converter. The POP analysis requires you to add a POP trigger symbol to identify which node defines the analysis period for the Periodic Operating Point analysis.
  • An AC analysis in which you add a modulator, AC injection source, and MOSFET gate driver and then rewire the schematic. You will also find the control-to-output, or plant response, of the converter.

After you complete these analyses, your schematic should look like this:

▲ back to top